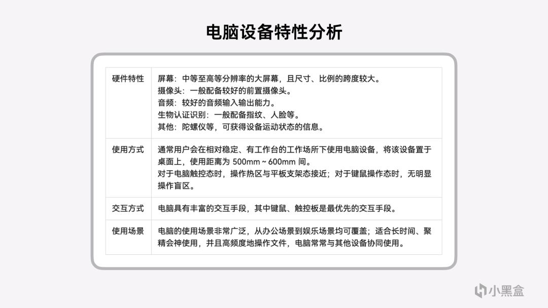
前言 设计好的PC端应用,需要熟悉并充分利用电脑特性,这些特性包括硬件特征、使用方式、交互方式、使用场景等。

面对日益复杂的屏幕尺寸,设计的核心挑战在于保障体验的连续性。我们需要在遵循设备屏幕特征的同时,确保应用内的操作流畅与视觉统一。本文将带大家回顾UI布局的发展历程,并深入拆解六种基础布局模式,帮助大家关注细节,打磨出更精致、更具适应性的产品。
一、布局的发展历程
网页布局技术是一步一步迭代过来的。了解相关的发展节点,能帮我们更好地应用这些布局。

1996年:静态起步(CSS1 时代)CSS(一种计算机语言,网页的字体、间距和颜色等样式都是CSS写的)的诞生让网页有了样式。那时的设备尺寸单一,网页就像电子报纸,布局是静态且固定的。

2010年:视网膜革命(iPhone 4 发布),开启了智能移动设备时代。屏幕分辨率出现了质的飞跃——逻辑分辨率与物理像素开始分离。设计不再只关注物理尺寸(使用原来屏幕尺寸设计),而是转向以 pt(点)为单位的逻辑设计(1倍图),以确保在高分屏上内容依然清晰。2012年至今:响应式爆发与精细化控制,随着设备形态大爆发,媒体查询(Media Queries) 和 断点系统(Breakpoints) 应运而生。网页开始具备“感知”屏幕尺寸的能力。如今,我们更拥有了 容器查询(Container Queries) 等高阶能力,让布局能根据父容器而非仅仅是屏幕来调整。自适应与响应式已成为主流,实现了从手机、平板到PC的跨端无缝体验。多端适配并非单纯依赖某一种技术,而是通过灵活组合 固定、流式、弹性、自适应、响应式、网格 这六种基础布局,辅以断点与栅格系统来实现。
我们将这六种布局分为“基础构成”与“进阶适配”两个阶段来理解。
✅ 定义:页面或容器的宽度使用固定像素值(px),不随屏幕尺寸变化。别名静态布局。⏳ 使用场景:使用环境明确(如只在 PC),追求设计精确、不考虑适配。✅ 定义:页面宽度使用百分比(%),页面会像“液体”一样,会随窗口大小连续变化。⏳ 使用场景:希望页面“铺满”屏幕,内容结构简单、不需要精确控制断点。📌 案例:以阅读文本为主的网站(缺点是如果不加限制,在超宽屏幕上阅读体验会很差)。✅ 定义:布局元素根据可用空间自动伸缩,但不一定跨设备变化。通常指 Flexbox 布局,元素的大小会根据剩余空间自动“膨胀”或“收缩”。⏳ 使用场景:几乎无处不在。作用于组件内部,它是现代 UI 布局的微观基础。📌 案例:导航栏的分布、金刚区图标排列、卡片列表的自适应间距。上述三种基础布局 是构建界面的微观基础,它们决定了元素在容器内如何排列。他们不是单一的工具,而是一种方法,网页是各种盒子拼套起来的,从设计师视角看就是不同的功能模块,可能某处主张美观用弹性布局,另一处重视精准传达用静态更好,实操中是可以混合使用的。
随着 CSS3 媒体查询技术的引入,我们将上述基础布局与“断点系统”结合,当屏幕宽度跨越特定阈值时,布局发生结构性改变(如从单列变为三列),从而诞生了以下三种进阶模式:
4. 自适应布局(Adaptive Layout)✅ 定义:针对不同设备或宽度区间,提前设计几套固定(静态)布局,按条件切换,每套布局不会请求多余的资源。⏳ 使用场景:设备类型明确、布局差异较大,不需要连续变化时(比如节省成本在已有网站基础上,增加手机版页面)。📌 案例:同一个域名下,针对手机和 PC 加载两套完全不同代码的站点。5. 响应式布局(Responsive Layout)✅ 定义:通过媒体查询,在不同断点下同时结合流式 + 弹性布局。是目前的主流网页布局方式。页面元素不仅会随宽度伸缩,还会根据屏幕大小改变结构(比如从三列变成一列)。前端控制内容显隐,后端仍正常请求。⏳ 使用场景:内容结构复杂、且需要统一一套代码进行多设备访问时。✅ 定义:将页面划分为行与列的网格系统,元素按网格对齐和排列。⏳ 使用场景:信息密度高、需要强对齐感的复杂页面结构。📌 案例:数据仪表盘、B端后台、杂志排版风格页面。(注:2025年Figma等设计工具也进一步强化了Grid功能的支持。)常用的网格系统有 Margins (边距),Gutters (间距),Columns (栅格) 三个属性。关键原则:容器的起点和终点必须落在Columns的边缘,严禁开始或结束于Gutters中。
随着终端设备形态日益多样化(折叠屏、超宽带鱼屏等),UI 设计师需要建立更全局的视角,充分考虑安全区(Safe Area)及避让区属性,灵活适配不同的屏幕方向与设备类型。

优网科技,优秀企业首选的互联网供应服务商
优网科技秉承"专业团队、品质服务" 的经营理念,诚信务实的服务了近万家客户,成为众多世界500强、集团和上市公司的长期合作伙伴!
优网科技成立于2001年,擅长网站建设、网站与各类业务系统深度整合,致力于提供完善的企业互联网解决方案。优网科技提供PC端网站建设(品牌展示型、官方门户型、营销商务型、电子商务型、信息门户型、微信小程序定制开发、移动端应用(手机站、APP开发)、微信定制开发(微信官网、微信商城、企业微信)等一系列互联网应用服务。